Double materiality
In preparation for the Corporate Sustainability Reporting Directive (CSRD), understanding the concept of double materiality is crucial for non-EU companies. Double materiality expands the traditional idea of what’s considered important for financial reporting. It acknowledges that environmental, social, and governance (ESG) issues not only affect financial performance but also have broader impacts on society and the environment.
For companies covered by the CSRD, assessing and managing ESG risks is essential. This involves evaluating environmental, social, and governance factors that could affect operations, reputation, and financial stability. Additionally, conducting a double materiality assessment helps in understanding climate-related risks and societal impacts.
Find out more about materiality assessments here.
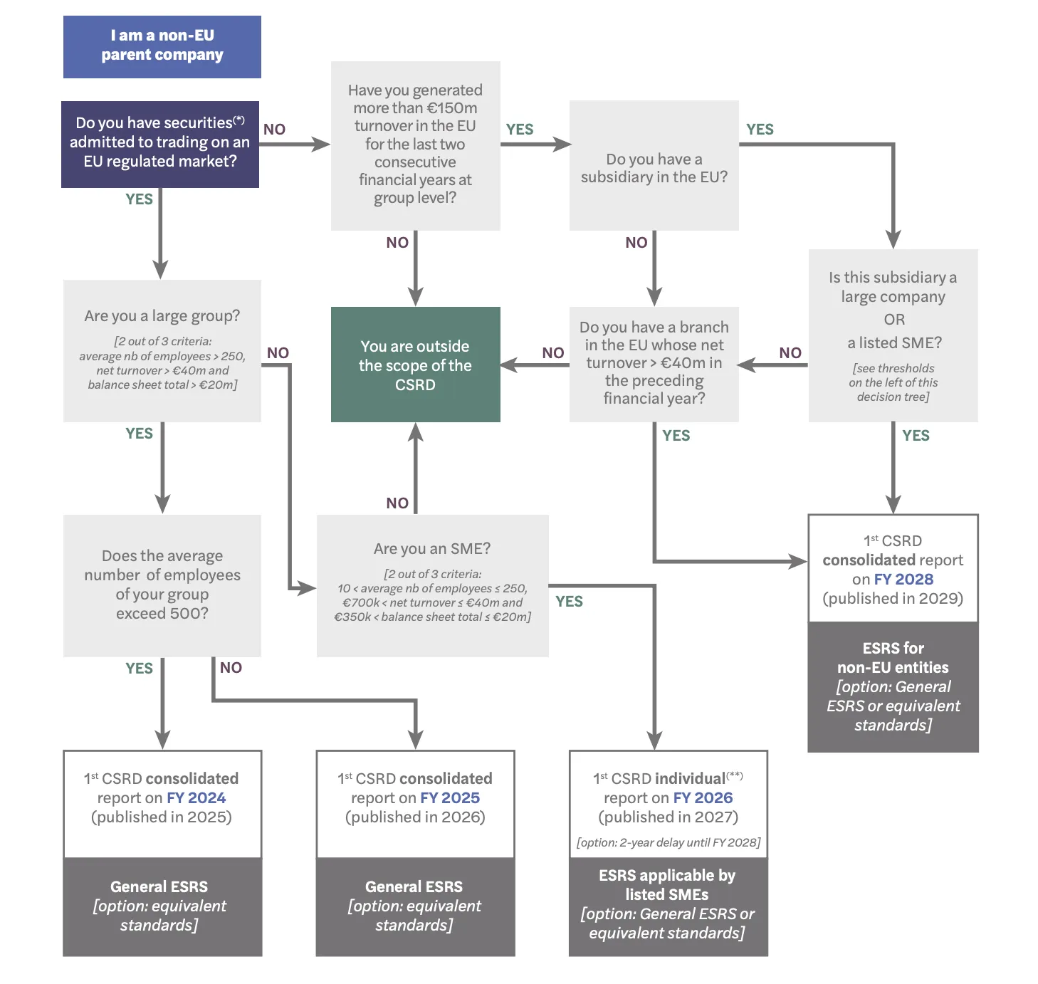
What Non-EU companies are covered by the CSRD?
Non-EU companies fall under the scope of the CSRD if they meet certain criteria:
-
Listed on a EU regulated market with securities like stocks or bonds.
-
Generate annual EU revenues surpassing €150 million, with an EU branch annual net turnover of €40 million (the “EU Turnover Test”)
-
Generate annual EU revenues exceeding €150 million and own an EU subsidiary considered a large company, meeting at least two of the following criteria: more than 250 EU-based employees, a balance sheet exceeding €20 million, or local revenue exceeding €40 million.
Note that the CSRD does not apply to securities listed on EU multilateral trading facilities.
Note also that the CSRD applies to EEA states which are not part of the EU, including Norway, Iceland and Liechtenstein.
What should you do to prepare if you’re covered?
If you’re a non-EU company covered by the CSRD, you’ll need to prepare for meeting the reporting requirements outlined in the directive. This involves getting acquainted with the European Sustainability Reporting Standards (ESRS) developed by the European Financial Reporting Advisory Group (EFRAG). These standards, endorsed and adopted by the European Commission, significantly broaden the scope of reported ESG information and aim to leverage leading international sustainability frameworks.
As part of the CSRD compliance, you’ll need to adhere to ESRS 1 and ESRS 2, which lay out general requirements and disclosures applicable to all entities falling under the directive.
Specific sustainability reporting requirements for non-EU businesses
If you’re a non-EU business gearing up for the CSRD, it’s crucial to stay informed about the latest developments. One significant aspect to consider is the supplementary guidelines specifically designed for non-EU companies like yours.
-
Stay updated: Keep an eye on updates regarding the release of the supplementary guidelines by the European Commission (EC). Note that the deadline for their publication has been pushed to June 2026.
-
Anticipate changes: Be prepared for potential adjustments in the reporting requirements, as the final guidelines may differ from the initial proposals – and the timescales for you to adhere to them will therefore be shorter.
-
Flexibility is key: Build flexibility into your sustainability information reporting systems to adapt to any new requirements or changes in sustainability reporting rules.
-
Collaborate with your value chain: Given the CSRD’s focus on entire value chains, consider beginning to consolidate your data collection from all your suppliers to ensure smooth information-sharing, even if reporting deadlines vary among companies. By proactively addressing these points, you can better prepare your non-EU business for compliance with the CSRD and ensure a seamless transition to the new reporting standards.

Source: Mazars
Reporting accommodations
Under the CSRD, if your company is based outside the EU but has subsidiaries within the EU, you can create a single report that covers all reporting obligations for your EU subsidiaries. This helps make sure you follow the same reporting rules as EU-based companies, giving you a clear idea of what you need to report in the future.
In summary
As you navigate the complexities of the CSRD as a non-EU company, it’s crucial to understand the reporting requirements and prepare for compliance. By familiarizing yourself with the ESRS and other relevant guidelines, you can ensure transparency and credibility in your sustainability reporting efforts, ultimately contributing to the global push towards greater corporate accountability and transparency.
How can Sweep help with the CSRD?
-
The CSRD ready-to-use indicators and questionnaires developed by our experts enable you to efficiently gather all the disclosure related data you need.
-
We ensure transparency and help you save precious time thanks to automation and digitalization.
-
Skip the headache and let the platform manage all the calculations and aggregations for you.
-
The tool is easy to use for you and the companies in your value chain, with all the support and guidance you need to kickstart your journey.
Find out more about how we can help you stay compliant.